Il metodo di Galileo
di Roberto Renzetti.
AVVERTENZA
Quanto si cercherà di dire in queste note rappresenta solo un quadro sinottico, l'ossatura, della linea di pensiero di Galileo (1). Molti altri, nei più diversi campi, sono stati i suoi contributi. L'insieme della sua opera, comunque, costruita in mezzo a svariate contraddizioni, ripensamenti, errori e quanti altri problemi si vuole, è schematicamente delineata nella ricostruzione qui suggerita. Da questo punto, è possibile partire per uno studio approfondito di Galileo, della sua fisica, dei suoi rapporti con i diversi studiosi che l' hanno preceduto e seguito, delle interrelazioni con il pensiero filosofìco e teologico dei suo tempo,della dialettica che lega le sue ricerche allo sviluppo sociale e tecnologico della sua epoca: uno studio affascinante, che ancora molte cose può insegnarci su Galileo e i suoi metodi di ricerca.
DAL “PREGIUDIZIO” ALL’OSSERVAZIONE
Nel 1597 Galileo (ha 33 anni) scrive la ‘Cosmografia’, opera nella quale ancora sostiene in pieno il sistema astronomico e la fisica di Aristotele e Tolomeo (2). Ma proprio in quello stesso anno, da Padova, egli scrive a Kepler una lettera in cui afferma di aver già in mano alcuni indizi favorevoli al sistema astronomico di Copernico (3), “nostro comune maestro”, come lo chiama Galileo. Egli viene confortato dalla risposta di Kepler (4) il quale gli comunica che ormai, dalle sue parti, ogni astronomo calcola le effemeridi basandosi sul sistema copernicano. Kepler fa inoltre osservare a Galileo che l’ordinaria accettazione del sistema copernicano da parte degli astronomi fa si che ormai non restino da convincere che i matematici, i quali – per loro stessa definizione – non concedono postulati senza, dimostrazione.
Galileo viveva in un ambiente culturale diverso, nel quale più che mai le parole di Kepler assumevano significato: senza nulla in mano sarebbe stato del tutto inutile sbandierare il sistema copernicano.
Il lavoro di Galileo continua quindi nella raccolta di indizi favorevoli al sistema copernicano, indizi ricavati essenzialmente da questioni di meccanica (pendolo, piano inclinato, moto di proiettili ….). Ma al di là di resoconti epistolari, Galileo non pubblica nulla in proposito per il momento (la gran parte delle ricerche di questo periodo troveranno posto nell’ultima sua opera, “Discorsi intorno a due nuove scienze” del 1638). Evidentemente quanto andava elaborando non gli sembrava avere un significato tale da poter impostare su di esso una rivendicazione di correttezza per il sistema copernicano.
La comparsa in cielo di una nuova stella (“nova”) nel l604 rafforza in Galileo il pregiudizio copernicano. In una lettera a Onofrio Castelli (5) egli sostiene che l’evento straordinario gli ha fatto venire in mente certe fantasie, che sta ora tentando di sviluppare in un discorso completo.
Lo sosterrà ulteriormente nella confutazione del sistema aristotelico-tolomaico uno strumento che Galileo realizza (1609) in modo artigianale (lo strumento era già noto in Olanda, ma nessuno aveva mai pensato all’uso che ne fece Galileo): il cannocchiale. Puntandolo verso il cielo egli sa scoprire una serie di fenomeni che demoliscono dalle fondamenta il vecchio sistema astronomico (pur non provando quello copernicano). I risultati delle sue ricerche sono pubblicati nel “Sidereus Nuncius” del 1610. La scoperta successiva delle macchie solari verrà comunicata in un lavoro del 1613 (6).
Vediamo come dalle osservazioni astronomiche Galileo trae sostegno per procedere nella costruzione di una nuova fisica (allo scopo sono utili i diagrammi, di flusso 1 e 2).
- Il paesaggio lunare è come il terrestre: vi sono monti, valli e “mari”. La Luna perde le caratteristiche di “pianeta etereo”, assumendo caratteristiche “materiali” precise. Inoltre un pianeta come la Luna, con caratteristiche terrestri, si muove senza essere dotato di un motore. Cade una delle fondamentali obiezioni di Tolomeo al moto della Terra (restano quelle contrarie al moto della Terra su se stessa, e quella di Aristotele sulla deviazione dalla verticale che dovrebbero subire gli oggetti in caduta).
- La scoperta dei satelliti di Giove crea un enorme disordine nel mondo a sfere cristalline concentriche. Come possono quei satelliti ruotare senza sfondare più volte le sfere cristalline ? Si pensi che San Tommaso avanzava dubbi sul dogma di fede che asserisce la salita al cielo di Gesù con tutto il suo corpo e, proprio per lo stesso motivo, lo sfondamento delle sfere celesti. Inoltre, quei satelliti mostrano che non solo la Terra può essere centro di moti circolari. Altri astri possono candidarsi allo scopo.
- La comparsa di nuove stelle pone la questione dell’immutabilità dei cielo. Il cielo muta. In esso vi è generazione e corruzione (che Aristotele prevedeva per la sola Terra). Più in generale, cade la divisione aristotelica dell’universo in due entità: quella al di sopra del cielo della Luna (perfetta e immutabile) e quella al di sotto di questo cielo, vile e corruttibile.
- La scoperta della Via Lattea come agglomerato di stelle apre alla pluralità bruniana dei mondi.
- La scoperta della diversità tra stelle e pianeti crea una ulteriore frattura nei due mondi aristotelici (i pianeti, contrariamente alle stelle, variano il loro raggio apparente).
- La scoperta che Venere presenta delle fasi come quelle della Luna porta alla conclusione che i! centro del moto deve essere il Sole e non la Terra.
- La scoperta che la Terra riflette luce sulla Luna fa concludere che l’umile Terra fornisce luce al mondo etereo.
- La scoperta della “Incorporeità” di Saturno, di nuovo, rimette in discussione la perfezione del mondo sopralunare.
- La scoperta delle macchie sul Sole è la prova più manifesta che non vi è zona perfetta nell’universo: uno degli astri che appartiene a questa zona presenta segni di corruzione, le macchie.
L’insieme di queste scoperte, oltre a guadagnare definitivamente Galileo alla fede copernicana, solleva in lui molti problemi. L’universo aristotelico non era una mera costruzione cosmologica, era qualcosa di molto più profondo che intersecava indissolubilmente cosmologia e fisica. La rottura di uno dei due aspetti comportava il crollo dell’altro. Nel caso di Galileo la rottura cosmologica ha carattere più complessivo che nello stesso Copernico (il quale non si era preoccupato della parte fisica del problema, lasciando la Terra in moto come un’anomalia in un universo fisicamente aristotelico – salvo alcune lievi modifiche realizzate con ragionamenti di tipo aristotelico): si tratta di dotare il nuovo mondo di una nuova fisica. Il programma ha un’ampiezza straordinaria, se solo si tiene conto che praticamente si tratta di partire da zero (7).

Ma rimanevano almeno due punti scoperti prima di riuscire a convincere gli interlocutori della giustezza delle sue vedute: eliminare le ulteriori obiezioni al moto della Terra e sgomberare il campo da ciò che vediamo dalla terra (il Sole che ci gira intorno). Il “Dialogo sui massimi sistemi del mondo” (1632) risponde essenzialmente, a queste esigenze. In quest’opera Galileo costruisce i principi di relatività e d’inerzia (su quest’ultimo ritornerà ampiamente nella sua ultima opera, i “Discorsi“). Il principio di relatività serve a sostenere che, quando ci troviamo su un sistema dotato di moto uniforme, non riusciamo a renderci conto di questo moto e che, se il nostro punto di osservazione fosse il Sole, vedremmo la Terra ruotarci intorno. Il principio d’inerzia, a cui molto contribuì Giordano Bruno (2), risponde alle obiezioni contrarie al moto della Terra: tutti gli oggetti che si trovano su un dato sistema dotato di moto uniforme si muovono con esso alla stessa velocità,ed è per questo -ad esempio – che un sasso in caduta da una torre cade ai piedi della torre e non è deviato verso occidente (8).
LA NUOVA FISICA
A partire dal 1632 e raccogliendo gli innumerevoli studi fatti da vari anni, Galileo è impegnato in un’opera eminentemente fisica, “Discorsi intorno a due nuove scienze“, che vedrà la luce nel 1638 quattro anni prima della sua morte.
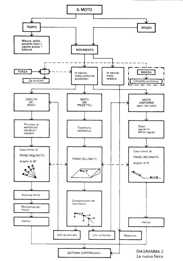
Il problema principale da cui Galileo parte è il moto. Per studiarlo occorre studiare il tempo e lo spazio. E lo studio deve essere quantitativo, non più eminentemente descrittivo. Occorre inventarsi degli strumenti di misura. Le lunghezze non presentano alcun problema: dei buoni regoli possono risolvere ogni questione. Il tempo presenta invece notevoli difficoltà (in assenza di orologi di qualunque tipo, se si escludono le non affidabili clessidre): Galileo le risolve utilizzando un fenomeno che egli stesso aveva scoperto in gioventù, l’isocronismo del pendolo. E non solo. Altri strumenti di misura del tempo, che egli utilizza per controllare la correttezza delle prime misure, sono i battiti del polso e una sorta di orologio ad acqua (da un serbatoio l’acqua cade, goccia a goccia, in un recipiente sottostante disposto sul piatto di una bilancia; l’ago della bilancia è l’indice del trascorrere del tempo). Un grande problema è costituito dalla misura di piccoli intervalli di tempo, fatto che si presenta, ad esempio, nello studio degli oggetti in caduta. A questa difficoltà Galileo sopperisce “rallentando” la caduta mediante un piano inclinato: anziché far cadere un oggetto verticalmente egli usa delle sfere che “cadono” lungo un piano inclinato (non è banale ricordare che ciò presuppone la conservatività del campo gravitazionale). In queste modo, il medesimo fenomeno di caduta avviene in un tempo maggiore, tale da poter essere registrato dagli strumenti di misura di Galileo. Ma il piano inclinato, come si può vedere dal Diagramma 2, gioca in Galileo un ruolo molto più importante: ogni fenomeno viene ricondotto ad esso e, tramite esso, studiato nei suoi dettagli. Tuttavia, prima di esaminare per sommi capi lo svolgimento della sua costruzione della fisica, soffermiamoci su qualcosa che manca nelle sue elaborazioni: la forza.

Galileo, che aveva introdotto la forza in termini di potenza e resistenza – quando si era occupato in gioventù di macchine semplici – è restio a farlo ora: anzi, sembra quasi che non voglia farlo perché la cosa gli risulterebbe un mero nominalismo. Cos’è allora che produce variazioni di velocità ? Lo stesso Galileo si pone questa domanda ma si risponde che non è tempo, ora, di cercare una risposta (9). D’altra parte, quando noi pensiamo alla forza, ci viene subito in mente la definizione newtoniana, nella quale compare la massa (10). Galileo non ha un concetto chiaro di massa, almeno al livello formalizzato di Newton. Per lui questa grandezza è un concetto primitivo. Per altri versi invece emerge, nel “Dialogo”, la chiara distinzione tra massa inerziale e gravitazionale (se due pietre cadono, l’una sovrapposta all’altra, la superiore non gravita sulla sottostante)(11). Insomma, comunque stiano le cose, Galileo è alle soglie della dinamica ma non vi entra.
Tornando al movimento, Galileo studia ciò che la natura gli offre: la caduta dei gravi (moto accelerato), il moto degli astri nel cielo (moto uniforme) e il moto dei proiettili (composizione di moto accelerato e uniforme).
Per quanto riguarda la caduta dei gravi Galileo introduce un postulato dal quale inizia il suo studio. Inoltre egli fa uso del principio di semplicità, secondo il quale nello studiare un fenomeno il primo andamento che ipotizziamo è quello lineare. Rimane quindi il quadratico e così via. Il postulato da cui parte Galileo assume che le accelerazioni acquistate da alcune sfere su piani diversamente inclinati siano uguali allorché sono uguali le elevazioni di quei piani. Il principio di semplicità gli fa studiare variazioni costanti di velocità nel tempo. Lo studio della caduta dei gravi, per quanto detto a proposito delle difficoltà che s’incontrano nella misura di brevi intervalli di tempo, è tutto basato sulla “caduta” di sfere su piani inclinati. La caduta di un grave è intesa come caso limite di un piano inclinato la cui inclinazione diventa di 90º. Il piano inclinato viene successivamente sostituito dalla “caduta” di masse differenti attraverso moti pendolari, e ciò al fine di sbarazzarsi dell’attrito tra le due superfici a contatto. Resta pur sempre la resistenza dell’aria e Galileo comprende dal confronto di oggetti in caduta, in essa e nell’acqua, (aiutandosi con considerazioni sul peso specifico e sulla spinta di Archimede) che, maggiore è la densità del mezzo attraverso il quale un dato oggetto cade, minore è il grado di velocità che viene raggiunto dall’oggetto in caduta. Galileo ne conclude che, se potessimo astrarre dalla resistenza del mezzo,
“tutti i mobili si moverebbero con i medesimi gradi di velocità”.
Al contrario, la resistenza del mezzo fa si che oggetti diversi in caduta raggiungano una certa velocità limite; da questo, momento in poi il loro moto diventa uniforme (nella fisica di Aristotele, è l’aria che si richiude dietro un oggetto, che ne permette il moto, il quale è in relazione con la densità del mezzo; nel vuoto non sarebbe possibile alcun moto). Ed è ancora la resistenza del mezzo che impedisce che un dato oggetto in caduta su un dato piano inclinato non risalga alla stessa quota su un piano inclinato contrapposto (l’analogia è con il moto pendolare). Queste considerazioni sono in connessione con un piano inclinato che ne abbia contrapposto un altro con elevazione via via decrescente; ciò, al limite, porta a quel piano inclinato che ha contrapposto un piano orizzontale (Diagramma 2). E, come vedremo, si cominciano a precisare le condizioni del principio d’inerzia.
Per quanto riguarda il moto uniforme, Galileo ha come riferimento il moto degli astri, eterno pur se si svolge su traiettorie circolari. Ciò lo porta in un primo tempo, a una formulazione del principio d’inerzia legato a traiettorie circolari (come dargli torto, se si smette di riferirsi all’astratto spazio euclideo e si comincia a considerare uno spazio fisico?). In ogni caso, contro il parere di molti autori (come Koyré, lo sciovinista francese) che non gli riconoscono una chiara visione dell’inerzia, le esperienze con il piano inclinato portano Galileo a un’enunciazione chiara, definitiva e moderna del principio d’inerzia. Mentre nel “Dialogo“, per l’enunciazione del principio d’inerzia, egli fa riferimento ad un piano né acclive né declive in relazione alla gravità – fa riferimento cioè a superfici equipotenziali dal punto di vista gravitazionale e quindi a traiettorie circolari – nei “Discorsi” il riferimento alla gravità sparisce e Galileo ha modo di affermare:
“è lecito aspettarsi che, qualunque grado di velocità si trovi in un mobile, gli sia per sua natura indelebilmente impresso, purché siano tolte le cause esterne di accelerazione o ritardamento; il che accade soltanto nel piano orizzontale; infatti nei piani declivi è di già presente una causa di accelerazione; mentre in quelli acclivi [è già presente una causa] di ritardamento: da ciò segue parimenti che il moto sul piano orizzontale è anche eterno; infatti, se è equabile, non scema o diminuisce, né tanto meno cessa” (12).
Quindi l’inerzia è un traguardo che viene raggiunto mettendo insieme differenti considerazioni provenienti dallo studio dei piani inclinati e dei pendoli.
Rimane da discutere brevemente l’altro moto che si presenta a Galileo: quello dei proiettili. Anche qui egli riesce a scomporre il moto in due componenti attraverso un uso intelligentissimo del piano inclinato (Diagramma 2).
La traiettoria parabolica dei proiettili è una traiettoria uguale a quella che segue una sfera che sia lasciata cadere obliquamente su un particolare piano inclinato. Questo moto è dato dalla composizione di altri due moti: uno (quello orizzontale) uniforme e uno (quello verticale) accelerato. Si ritorna cosi ai due moti che Galileo ha già studiato: si ritorna di nuovo all’inerzia.
L’inerzia, unitamente al principio di relatività che Galileo ha già stabilito nel “Dialogo”, completano la dimostrazione galileiana del sistema copernicano (13).
NOTE
(1) Nel quadro della vastissima letteratura su Galileo un’opera fondamentale sul significato della rivoluzione galileiana è W. Shea: Galileo’s Intellectual Revolution, Science History Publications, New York 1977.
(2) Per tutti i riferimenti che seguiranno alla fisica ed alla cosmologia di Aristotele o Tolomeo, si vedano i “Frammenti …”.
(3) Galileo a Giovanni Kepler in Graz. Padova, 4 agosto 1597 (in latino).
(4) Giovanni Kepler a Galileo in Padova. Graz, 13 ottobre 1597 (in latino).
(5) Galileo ad Onofrio Castelli in Roma. Padova, gennaio 1605. (6) “Istoria e dimostrazioni intorno alle macchie solari e loro accidenti“.
(7) Nel dir questo non dimentico gli svariati altri contributi di differenti studiosi. Intendo solo dire che Galileo, per primo, si preoccupò di inserire i differenti contributi in un quadro di riferimento generale che può essere brevemente chiamato: “la nuova fisica”.
(8) La prima esperienza attendibile sulla deviazione dalla verticale di un oggetto in caduta si deve a Guglielmini (Bologna, 1672). La spiegazione del fenomeno si ebbe con Coriolis (1832 e 1835).
(9) Si veda Galilei: Opere, UTET 1964 (Vol. 2º), pag. 734. Galileo in questa occasione ha modo di affermare per bocca di Salviati: “Non mi par tempo opportuno d’entrare al presente nell’investigazione della causa dell’accelerazione del moto naturale, intorno alla quale da vari filosofi varie sentenze sono state prodotte … le quali fantasie, con altre appresso, converrebbe andare esaminando e con poco guadagno risolvendo“.
(10) La definizione NON INDIPENDENTE di forza e massa mediante una unica formula (F = ma) ha fatto molto discutere e farà discutere ancora. La definizione di massa attraverso la densità non risolve in nessun modo il problema. Per una discussione dettagliata si può vedere L. Eisenbud: On the classical Law of Motion, Am. J. Phys., 26, 144, 1958. Si noti che anche se Max Jammer non ne parla nella sua “Storia del concetto di massa” (Feltrinelli, 1974) la prima distinzione tra massa e peso è dovuta a G. B. Baliani (genovese, contemporaneo, amico ed allievo di Galileo) che parlava rispettivamente di paziente ed agente (cfr. con U. Forti: Storia della Scienza, Dall’Oglio 1969, Vol. 3º, pagg. 337 e 338).
(11) Galilei, citato, pagg. 335 e 336. Per le considerazioni relative si veda anche l’articolo sul sito “Alcuni elementi di giudizio su Galileo”.
(12) Galilei, citato, pagg. 760 e 761.
(13) Nel dire ciò non mi dimentico certamente di tutte le difficoltà che hanno costellato i lavori di Galileo. In particolare, voglio ricordare la sua erronea spiegazione delle comete e la sua altrettanto erronea teoria che vedeva nelle maree una dimostrazione del moto della Terra.

di Roberto Renzetti.
You must be logged in to post a comment.